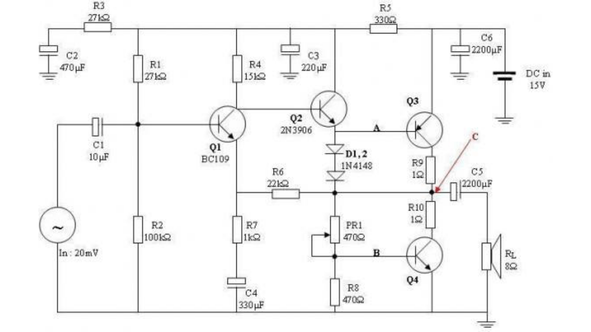
1. Sơ đồ mạch cục đẩy công suất cơ bản
Một sơ đồ mạch cục đẩy công suất cơ bản bao gồm các khối chức năng chính sau:
Khối nguồn: Đây là bộ phận cung cấp điện năng cho toàn bộ mạch. Nguồn điện thường được thiết kế với điện áp cao và dòng điện lớn để đáp ứng nhu cầu của các tầng khuếch đại.
Khối tiền khuếch đại: Khối này nhận tín hiệu âm thanh đầu vào từ các thiết bị nguồn như CD player, ampli và khuếch đại tín hiệu lên một mức nhất định để cung cấp cho tầng khuếch đại công suất.
Khối khuếch đại công suất: Đây là trái tim của cục đẩy, nơi tín hiệu âm thanh được khuếch đại lên công suất lớn để điều khiển loa.
Mạch bảo vệ: Mạch này có chức năng bảo vệ các linh kiện trong mạch khỏi những tác động bất thường như quá dòng, quá nhiệt, ngắn mạch...
Mạch lọc: Mạch lọc giúp loại bỏ các nhiễu và tạp âm, đảm bảo chất lượng âm thanh đầu ra.
.png)
2. Các loại mạch khuếch đại công suất phổ biến và đặc điểm
Mạch Class A:
- Ưu điểm: Chất lượng âm thanh rất tốt, âm thanh ấm áp, tự nhiên.
- Nhược điểm: Hiệu suất thấp, tỏa nhiệt lớn, tiêu thụ điện năng cao.
Mạch Class B:
- Ưu điểm: Hiệu suất cao hơn Class A, chi phí thấp.
- Nhược điểm: Xuất hiện hiện tượng méo giao thoa, chất lượng âm thanh không bằng Class A.
Mạch Class AB:
- Ưu điểm: Kết hợp ưu điểm của cả Class A và Class B, chất lượng âm thanh tốt, hiệu suất cao.
- Nhược điểm: Phức tạp hơn so với Class A và Class B.
Mạch Class D:
- Ưu điểm: Hiệu suất cực cao, kích thước nhỏ gọn, tỏa nhiệt ít.
- Nhược điểm: Chất lượng âm thanh có thể không bằng Class AB, đòi hỏi kỹ thuật thiết kế phức tạp.
3. Các yếu tố ảnh hưởng đến chất lượng âm thanh của cục đẩy
Chất lượng linh kiện: Linh kiện chất lượng cao sẽ giúp cải thiện đáng kể chất lượng âm thanh.
Thiết kế mạch: Một thiết kế mạch hợp lý sẽ giúp giảm thiểu nhiễu và méo tiếng, đảm bảo tín hiệu âm thanh được truyền tải một cách chính xác.
Nguồn điện: Nguồn điện ổn định và sạch sẽ là yếu tố quan trọng để đảm bảo chất lượng âm thanh.
Tản nhiệt: Hệ thống tản nhiệt tốt giúp bảo vệ các linh kiện khỏi quá nhiệt và đảm bảo hoạt động ổn định của cục đẩy.
.png)
4. Tại sao bạn nên hiểu về sơ đồ mạch cục đẩy?
Tự sửa chữa: Nếu có kiến thức về điện tử, bạn có thể tự mình sửa chữa những hư hỏng đơn giản của cục đẩy.
Nâng cấp: Bạn có thể tùy chỉnh và nâng cấp cục đẩy để đáp ứng nhu cầu của mình.
Chọn mua: Hiểu về sơ đồ mạch giúp bạn chọn mua được những cục đẩy phù hợp với nhu cầu và ngân sách của mình.
Xem thêm : Tác dụng của cục đẩy công suất là gì? Lưu ý khi sử dụng cục đẩy công suất
Bài viết này chỉ là một phần giới thiệu về sơ đồ mạch cục đẩy công suất. Để hiểu rõ hơn, bạn cần tìm hiểu sâu hơn về các khái niệm điện tử, các loại linh kiện và các nguyên lý hoạt động của mạch điện.
Mọi thông tin chi tiết hãy liên hệ Vinasound qua Hotline: 0988.970.666 / 0944.970.666 / 096.374.2828
